

人民交通讯(韩杨)围绕北极航线的当代讨论,最容易出现三种偏差:一是把海冰退缩等同于航道成熟;二是把个别试航成功等同于规模化商业成立;三是把地方“母港”愿景等同于国家级港航能力。北极航线的战略价值明显高于现阶段商业成熟度,它已从“地理想象”进入“政策选项”,但尚未从“战略备份”升格为“稳定主干”。
北极航线最核心的功能不是立即替代苏伊士或好望角航线,而是在特定航季、特定货种与特定地缘条件下,为中国提供第二条路与更高的韧性选项。只有那些低温敏感度低、时效容忍度高、批量大、可接受专船专线与季节窗口的货物,才可能在北极航道上保留成本优势。对于多数高附加值、快周转、精密化、索赔复杂的商品而言,即便北极在几何距离上更短,一旦叠加防冻保温、保险溢价、备件冗余、暖仓中转与索赔风险,其综合物流优势往往会被迅速侵蚀甚至转负。
目前,中国沿海的天津、大连、青岛、连云港、上海、宁波、厦门、广州、深圳等九个港口城市都在高度关注北极航道开发对自身的影响。我们科研团队的研究结果表明:上海作为全国性服务型“北极母港”最强候选,承担研究、数据、法务、保险、金融与航线组织枢纽;青岛更接近北方运作型支点;大连最适合训练、维修、规则研究与北向前出支撑;天津、宁波、连云港、厦门、广州、深圳则应按各自产业腹地与货类结构,形成补位而非竞标式参与。地方层面的北极航线热应当降温,但国家层面的能力储备不能降格。
图1:北极地区地图
图片来源 :http://bzdt.ch.mnr.gov.cn/index.html
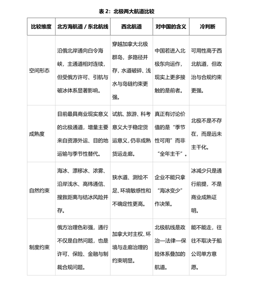
东北航道是一条沿俄罗斯北部海岸线、横跨欧亚大陆北缘的相对平缓的“海上走廊”。东北航道自西向东依次经过巴伦支海、喀拉海、拉普捷夫海、东西伯利亚海(新西伯利亚海)和楚科奇海。俄罗斯将东北航道中位于其领海及专属经济区内的核心航段,在法律上定义为“北方海航道(Northern Sea Route, NSR)”。北方海航道西起喀拉海峡,东至白令海峡,全长约5,600公里;而作为国际地理概念的东北航道,则西起欧洲西北部(挪威北角附近),东至太平洋沿岸,全长约10,400公里。西北航道位于北极圈以北约800公里处,东起巴芬岛以北,西至阿拉斯加北岸的波弗特海,实际航行距离约5,200至6,300公里。
图2:北极航道示意图
(一)北极东北航道基本情况
对中国沿海九个港口城市最有现实意义的北极航道,主要是沿俄罗斯北岸展开的东北航线/北方海航道。对航运来说,它不是一条抽象的地理线,而是一组由多个海区、海峡、冰情带、雾区和低温风险带串起来的高寒运输系统。若连它由哪些海区构成、每一段难在何处都说不清,地方层面对“北极母港”的想象就很容易流于口号。
(二)北极航道的冰情、雾情、气温与航季窗口
从自然条件看,北极支持航运的关键,不是“某一年冰少了”,而是冰、雾、温度和通航窗口能否在多个航季形成可预期组合。ABS (美国船级社)的北方海航道操作资料显示,北方海航道可分为大西洋型、西伯利亚型和太平洋型三大气候区:大西洋型冬季风暴多、夏季常有雾和降水;西伯利亚型冬季更冷、夏季沿岸偏暖但北部仍冷;太平洋型夏季风浪和浓雾更突出。夏季融冰通常自六月中旬前后开始,部分海域在九月中下旬重新结冰;北部喀拉海、拉普捷夫海和楚科奇海等区段,晚夏之后很快就会重新跌回零度以下。
雾情是地方讨论中最容易被忽略的变量。北极并非只是“有冰”,而是常常“有冰又有雾”。在冰缘附近,暖湿空气掠过较冷海面、或冷空气掠过较暖海面,都可能形成大范围海雾;有些雾区可持续较长时间,使雷达判读、目视了望、靠近浮冰边缘和狭水道通过都变得更复杂。当能见度下降、通导手段受限时,船舶即便理论上还能走,也往往必须降速、加强了望甚至等待窗口,班期稳定性随之被侵蚀。
(三)北极航道的通导、测绘与通信:为什么“有海”不等于“好航”
北极航运对通导条件的依赖远高于一般想象。IMO (国际海事组织)明确指出,极地水域面临的典型挑战包括天气恶劣、优良海图不足、通信系统与其他助航设施相对缺乏,而且偏远性使救援与清污既困难又昂贵。加拿大官方公开资料亦显示,截至2022年3月,其拟议低影响航运走廊只有约四成多完成现代标准测量。这提醒我们,即便在航运传统国家,北极的“图、站、通信、搜救”也仍是能力建设题,而非既有成熟底座。对中国沿海九个港口城市而言,若没有冰情资料、路由支援、卫通保障、远距医疗后送与法律保险配套,再热的航线想象都很难落成常态化运输。
(四)北极航行的自然风险,不是单点风险,而是叠加风险
北极航行的危险性,在于多种风险容易彼此放大:海冰会增加船体、推进系统和附体受载;低温会削弱甲板机械、应急设备和海底门等部件有效性;海雾会压缩了望和避碰空间;大风、极夜、飞雪与结冰会把本可处置的小故障推向复合事故;而一旦事故发生,偏远性又会把本来可控的海上事件,放大为高成本、高时耗、高不确定的搜救和理赔事件。也正因如此,北极的“自然条件”不是研究背景,而是本研究所有成本判断、货种判断和港口判断的起点。
在此基础上,我们科研团队的第一个冷静判断是北极航道确有战略价值,但这种价值首先建立在对自然约束的尊重之上,而不是建立在对地图距离的浪漫想象之上。
讨论北极航线,最容易犯的错误,是把“地理上更近”误当成“商业上更优”。真正决定一条航线能否进入主流网络的,从来不是地图尺上的海里数,而是它能否同时满足可航、可管、可保、可赚四个条件。北极航线之所以值得冷静研究,不是因为它毫无价值,而是因为它的价值长期被两类叙事扭曲:一类把它说成“下一条苏伊士”,另一类则把它一笔抹成“永远不可能”。这两种判断都不专业。
更准确地说,今天最有现实意义的北极通道,并非抽象意义上的“北极航线”,而是沿俄罗斯北岸运行、具备较完整许可、引航和破冰体系的北方海航道。它与国际地理学语境中的“东北航线”高度重叠,但并不完全等同。与此相对,西北航道并不是一条单一路径,而是穿越加拿大北极群岛的多条组合路线。前者更像受控走廊,后者更像破碎迷宫。把两者混为一谈,是很多地方研究和媒体叙事的第一处逻辑失误。
因此,本研究对“北极热”的基本立场是国家应当重视其战略备份与能力储备价值,但地方政府与港口企业不宜将其误解为一条已经成熟、可以迅速改写港口格局的商业主干航线。真正需要争取的,不是“母港”名号,而是科研、数据、造船、法务、保险、船员培训、航线组织和远海保障的综合能力。
二.两大航道:冰在退,却不等于路已成
尽管全球变暖使北极海冰加速消退,东北航道与西北航道看似“解锁”,但远未成为商业坦途。冰退是事实:夏季海冰覆盖面积显著缩小,通航窗口延长。然而,“路已成”言之尚早——两大航道依然危机四伏。一是残余的古老厚冰会从北冰洋漂入航道,形成难以预测的浮冰与冰山,西北航道的麦克卢尔海峡通航季甚至因此缩短。二是通航窗口短暂(仅夏季数周至数月),且每年冰情不同,无法像传统航线那样稳定排班。再者,沿途港口、救援、通信等基础设施极度匮乏,船舶需破冰船护航并支付高额费用,经济性存疑。此外,西北航道的主权争议(加拿大VS美国等)与俄罗斯对东北航道的严苛管制,也增加了法律与通行成本。因此,北极航道仍是一条高风险的“季节性探险航线”,离全年、大规模、低成本通航的“路成”目标还有很长距离。

注:北极海冰长期退缩趋势明确,但航道可用性并不会因单一年份低冰情而线性成熟;决定其商业上限的,仍是连续航季可复制性与制度、保险、救援的闭环程度。
三.航行北极航道对船舶和船员都提出了非常特殊的要求,它绝不是普通远洋航行经验的简单升级或等比放大

对海员而言,北极航行最危险之处,不仅在于“冷”,更在于“冷 + 远 + 慢 + 难救”。在北极,一次普通海上事故更容易演化为复合型事故:冰雾降低能见度,甲板积冰侵蚀稳性,低温使设备操作变慢,疲劳与精神压力增加,而一旦有人冻伤、失温、骨折或发生机械卷入事故,医疗转运与搜救半径都远弱于传统主干航线。这也是为什么北极航行对人员技术与组织纪律的要求,往往比对船体本身的要求更难补齐。
因此,任何将北极航线描述为“只要船快一点、路短一点就能赚钱”的说法,都是对极地航运本质的误读。北极真正考验的不是船东的胆量,而是整个航运组织在高风险低冗余环境中的系统能力。
四.何种货物适合北极航线,何种货物不适合:关键不在“会不会冻”,而在“值不值得冒这种冻”的风险


注:上表为经验性区间判断,采用“全程物流成本”口径,包含包装、温控、暖仓、保险、等待、索赔与库存等隐性成本,不是单指海运费。对大宗资源货而言,北极航线在特定航季仍可能较经苏伊士或好望角具有 5%—12% 的综合优势;对中敏感货物而言,优势常被压缩至 0 附近;对高敏感货物而言,综合成本往往反而上升。
五北极沿岸各国各国对北极航道的开发与管理:国家关注主权、资源与安全,企业关注成本与收益
俄罗斯把北方海航道视为北极资源外运、北方补给、沿岸开发与战略控制的综合通道,围绕许可、引航、核动力破冰与基础设施形成国家主导型体系。加拿大更强调西北航道与北方社区补给、主权维护和低影响航运治理的联动。美国则从能力缺口、规则秩序和军事存在出发审视北极,持续强调破冰能力、域感知、航图与盟伴协同。挪威利用高北地优势,把自己塑造成欧洲北极通道的重要入口与规则塑造者。
近10年,北极航运活动确有增加,但增量的主要来源并不是全球集装箱主干线北移,而是俄北极资源外运、目的地运输与季节性替代。这一点决定了北极航线的首批适配货种,不是强调高频、准班、低波动的普适班轮货,而是能接受季节窗口、专船专线与较高保险成本的能源、矿石、纸浆、钢材与部分项目货。
对中国企业而言,北极航线真正有意义的,不是立刻重写全国港口格局,而是在红海、苏伊士、巴拿马或其他传统咽喉受扰时,为部分货种提供一条可选第二通道。企业最需要防止的,不是“错过北极”,而是误把局部机会解读成全局必然,从而在船队、码头、补贴和城市定位上做出过度投资。
六.决定北极航道上限的,不只是船公司,而是科研、测绘、规则与救援
北极航道开发的深层逻辑是商业航运的繁荣(船公司的意愿与投入)只是结果,而真正决定其发展“天花板”的,是科研、测绘、规则与救援四大基础能力。
(一)科研是“眼睛”。北极冰情瞬息万变,没有精确的短期冰情预报、中长期气候变化模型,船舶就无法规避风险,船公司再先进,也抵不过一块未被预测的古老浮冰。
(二)测绘是“地图”。北极大量海域水深不明、海底地形未知。没有高分辨率海图,大型商船随时可能搁浅,测绘的精度直接决定了航道可承载的船舶吨位与密度。
(三)规则是“路规”。西北航道主权未定、东北航道由俄罗斯严格管辖,环保排放、压载水处理、土著居民权利等国际规则尚在博弈。规则不清,船公司就面临法律风险与成本不确定性。
(四)救援是“底线”。北极没有密集的港口、拖轮和应急设施,一旦发生事故,响应窗口以天甚至周计,没有覆盖全程的搜救网络、溢油清除能力和医疗后送体系,再大的商业利益也无人敢冒风险。
因此,船公司可以决定“何时出发”,但科研、测绘、规则与救援共同决定了“能走多远、能走多稳”。北极航道的上限,不是商业利润的曲线,而是人类在极端环境下的认知、治理与保障能力的边界。
未来真正决定北极航线上限的,不是谁第一个喊出“母港”,而是谁先把数据、船、规则、救援、保险、法务和组织能力做成体系。离开这些基础设施,地方层面的任何热情,都只会停留在概念层面。
七.中国沿海九个港口城市:不是谁喊得最响,而是谁更知道自己的边界
研究团队先后使用 PESTEL、SWOT 与 TOPSIS 等分析工具,对天津、大连、青岛、连云港、上海、宁波、厦门、广州、深圳等中国沿九个海港口城市进行综合比较。需要强调的是TOPSIS 得分不是“官方真理”,而是一种在既定指标与权重下的可复核基线,其价值在于看清结构差异,避免地方讨论滑向宣传竞赛。

这一结果直接打破了“越往北就越适合做北极母港”的直觉。真正的“北极母港”并不是一座地理上最北的港口,而是一个能把高纬航运所需的研究、数据、船队、法务、保险、船员、造船与市场组织能力耦合起来的国家级平台。

若不把中国沿海九个港口城市至朝鲜海峡主航道的距离单独算清楚,九个港口城市比较就少了一条最直观、也最容易说服地方决策者的成本线索。为避免各城各取有利口径,研究团队此次改用更清晰的统一算法,以主要外海作业港区代表点,按 WGS-84 椭球大圆距离,测算至朝鲜海峡主航道中点(约北纬34°25′、东经129°35′)的距离。这一数值不是航海图上的实际航次距离,也不替代船东实际配船和航路设计,但足以反映各港在进入朝鲜海峡之前的前置海程差异。

当把“距离”这个重要参数放进分析工具中,研究得出的结论不是被推翻,而是被加固了:上海的服务枢纽地位、青岛的北方平衡性、大连的支撑定位,以及华南港口不宜过度热化北极叙事,反而更加清楚。
(一)天津:
天津的优势在于华北门户地位稳固、政策资源集中、对京津冀与华北产业链有组织能力,短板在于极地科研、极地船员培养、高端船海工与航运法务保险服务的组合能力仍不够强。更关键的是,若以东疆港区为近似中心点计,至朝鲜海峡主航道中点的估算距离约为630海里,比上海洋山多约186海里,比青岛多约162海里。这意味着天津虽有政策与腹地优势,却并不具备外界想象中的几何前出优势。天津可以在华北面向欧亚的特定货类、政策性试航、资源型补位中发挥作用,但不宜把“靠近北方”误判为“天然适合北极母港”。
(二)大连:
大连的最大强项,不在规模,而在海事传统、极地叙事与训练支撑。它拥有首航记忆、海事教育和北方修造资源,最适合在极地船员训练、规则研究、船舶维修、北向支援服务上做深做透。若以大窑湾港区为近似中心点,大连至朝鲜海峡主航道中点约459海里,确有一定北向前出便利;但这一优势仅比上海洋山短十余海里,远不足以单独支撑“母港”判断。大连必须清醒的认识到:训练与支撑能力不自动转化为稳定货源,也不自动转化为商业母港地位。
(三)青岛:
青岛是北方港口中最平衡的候选者。它兼具较强的外贸体量、制造业腹地、港口运营水平和海洋科研资源。若以前湾港区为近似中心点,青岛至朝鲜海峡主航道中点约470海里,与宁波相若,仅略高于上海与大连,这使其在北方港中兼具距离、产业与研究三者的平衡。青岛真正的优势不在于宣传上更会讲北极,而在于它兼具产业、运营、研究三者的耦合基础。若在北方城市中选择“运作型北极支点港”,青岛最值得重点观察,但青岛也不宜把“北方平衡优势”误读成“全国唯一母港资格”。
(四)连云港:
连云港的想象力来自新亚欧大陆桥与陆海联运,但其极地科研、船海工体系和高端航运服务生态较弱。若以港区中心点计,连云港至朝鲜海峡主航道中点约500海里,属于中间位势,既不算太远,也构不成压倒性前出优势。它可以在中西部货源北上、策略性通道备份与项目物流补位上发挥作用,却难以单独支撑高纬航运所需的保险、法务、研究与船队组织能力。连云港更适合被定位为通道型补位港,而不是“北极母港”的主候选。
(五)上海:
上海是综合意义上最强的“全国性服务型北极母港”候选。它拥有最强的班轮组织能力、最厚的航运金融与法律服务、最成熟的总部经济生态,同时集聚中国极地研究中心、“雪龙2”基地以及世界级船海工能力。尤其值得注意的是,若以洋山深水港区为近似中心点,上海至朝鲜海峡主航道中点的估算距离约444海里,反而是中国沿海九个港口中里程最短。这一点足以说明深水外海港区的实际出海几何位置,往往比传统行政地理印象更重要,其短板不在能力,而在于并非传统认知中的“最北”,但母港的本质从来不是谁行政区位最北,而是谁最能把高纬航运所需的一整套能力做成国家平台。
(六)宁波:
宁波—舟山是全球级大宗枢纽和制造业出口港,货源组织和装载效率极强。它在大宗、矿石、能源、项目与一般制造业重货方面具有天然竞争力,这使其在“北极适货池”里反而比许多高科技出口港更接近现实。若以北仑—穿山港区为近似中心点,宁波至朝鲜海峡主航道中点约471海里,与青岛几乎等距,与上海差距也不大。其短板在于极地研究、航运法务保险与国家级规则塑造力不如上海。宁波更像“货源母港”或“大宗支撑港”,而不是唯一意义上的国家级北极母港。
(七)厦门:
厦门的强项在制度创新、营商环境、数字口岸和跨境贸易便利化。这是它的真优势,但不是北极前出优势。若以海沧港区为近似中心点,厦门至朝鲜海峡主航道中点约850海里,较上海多约406海里,前置海程已明显拉长。再考虑其腹地货源中大量是轻工、服装、鞋帽、电子与对时效较敏感的货类,其主力结构并不天然适配北极航线。对厦门而言,最理性的选择是把制度与服务优势用于补位,而不是把自身塑造成北极运作前沿。
(八)广州:
广州既有大体量货流,也有汽车、家电、石化、海工装备等工业基础。若从“海工 + 制造 + 华南贸易”的组合看,广州在全国港口中位置不弱。但若以南沙港区为近似中心点,广州至朝鲜海峡主航道中点约1092海里,为中国沿海九个港口中最长之一;在抵达朝鲜海峡之前,便已比上海多走约648海里,折合15节航速下约43.2小时前置航时。其优势更适合体现在海工制造、船舶配套与产业支撑上,而不宜把华南综合港地位直接投射为北极航线前出优势。
(九)深圳:
深圳是中国沿海九个港口中最需要冷静的城市之一。它拥有强大的货主网络、资本能力、国际班轮联接与电子制造腹地,但问题恰恰在于其主力货类——3C 电子、跨境电商、高时效消费品——正是对低温、冷凝、班期波动与索赔不确定性最敏感的货群。若以盐田港区为近似中心点,深圳至朝鲜海峡主航道中点约1073海里,较上海多约630海里,约等于15节航速下42小时的额外前置航时。深圳可以成为北极航线的投资节点、货主协同节点和市场观察节点,但不宜把自己想象为最具经济性的北极运作母港。
综合来看,九个港口城市真正应当竞争的,不是“谁先挂牌北极母港”,而是谁更早建立起与自身产业结构相匹配的极地能力模块。上海宜主服务与组织,青岛宜主北方运作,大连宜主训练与支撑,宁波宜主大宗货源,天津与连云港宜主通道补位,广州宜主海工制造,深圳与厦门宜主市场与制度支援。这样的分工,比任何单城神话都更接近国家利益。
八.中国经略北极航线需要面对两个重要“咽喉水道”:朝鲜海峡与白令海峡
从中国东海向北,所有驶入日本海进而奔赴北极的船只,都必须从朝鲜半岛与日本之间穿行而过(黄海→朝鲜海峡→日本海→宗谷海峡→鄂霍次克海→白令海峡)。这片狭长水域为日韩两国所扼守,而两国均为美国军事同盟的核心。这意味着,即便在北极航道上远航千里,归途的“后门”仍被捏在盟友手中,地缘上的脆弱性不言而喻。
(二)白令海峡则是咽喉中的命门
白令海峡作为太平洋与北冰洋唯一的天然水道,它是北极东北航道的终点,亦是起点,美国在此扮演着最为直接的威慑者角色。阿拉斯加不仅是美国监视亚太的“前哨”,更成为扼守北极的“桥头堡”。美军的威胁绝非虚言:一方面,美军在该区域常态化部署先进的F-35战斗机与庞大的舰队,并频繁与盟友举行大规模极地军演,形成了强大的前沿威慑;另一方面,美国依托横跨阿拉斯加、格陵兰乃至英国的密集雷达网,将白令海峡纳入其严密的导弹防御体系,任何异动都无所遁形。2026财年,美国更是将北极防务预算猛增35%,并加速在阿拉斯加部署新一代重型破冰船,意图彻底掌控这片被冰封的关键水域。美国的意图,是借军事化手段,将这片公海变为其战略内湖,从而遏制中俄在北极的影响力。
朝鲜海峡和白令海峡这一西一东、一南一北的双重钳制,让中国经略北极的航程始终面临着被随时截断的阴影,美国在白令海峡的强势存在,则是这一阴影中最浓重的一笔。
但前一段距离也不能忽略:对华南港口而言,多出的约400—650海里前置海程,往往已足以侵蚀北极路径在账面上的部分节约。
九.技术经济判断:北极会继续变暖,但商业路由不会线性成熟
在技术经济意义上,一条航线是否成立,取决于收益端与成本端能否形成稳定正差。北极航线的收益端很容易被看见:总航程缩短、部分航次节省时间、回避部分传统要道费和局部地缘风险;其成本端则更容易被低估:冰级船造价与折旧、冬化与除冰维护、保险与再保险溢价、极地船员培训、航季不确定带来的排班与库存成本、环境责任、合规审查,以及与沿岸国治理体系深度接触后可能出现的金融与港口准入外溢风险。
因此,北极航线最可能先成立的,不是全球主流集装箱主干线,而是三类场景:一是俄北极资源外运以及 LNG、原油、矿石等目的地运输;二是对季节窗口较有容忍度的项目物流和重装设备运输;三是在苏伊士、红海、巴拿马或其他传统要道受到扰动时,承担局部战略备份功能的特定航次。
最不可能率先成熟的,则是依赖稳定班期和规模经济的普适性班轮网络,尤其是精密电子、高时效消费品、跨境电商货与大批量对温控、索赔和品牌声誉极敏感的商品。对这类货物而言,传统苏伊士/好望角航线虽然更长,却因服务成熟、班期稳定、索赔逻辑清楚而更有综合优势。
十.对中国沿海九个港口城市与航运企业的建议
(二)建立“北极适货池”制度,将低温敏感度低、时效容忍高、索赔简单、批量大的货物,作为优先场景;对电子产品、快周转消费品和高敏感设备,原则上不宜作为重点试航对象。
(三)船舶投入应坚持“少而精、先专后泛”。先发展冰级特种船、资源型运输船、极地支援船与相关备件保障,再谈普遍化班轮运输。
(四)中国沿海九个港口城市应根据产业结构与能力基础明确分工:上海主服务与组织、青岛主北方运作、大连主训练维修、宁波主大宗货源、天津与连云港主通道补位、广州主海工制造、深圳与厦门主市场与制度支援。
(五)把朝鲜海峡——白令海峡双咽喉纳入常态化情景推演,并把中国沿海九个港口至朝鲜海峡主航道的前置海程、远距搜救、医疗后送、保险、法律合规和国际协调纳入航次评估,而不只算一笔“北极更近”的几何帐。
(六) 政策支持要从“泛补贴航次”转向“精准补短板”,把资源投向极地测绘、冰情数据、船员培训、冬化设计、保险法务、国际合作与应急保障,而不是为尚未形成的地方货流神话长期买单。
综上所述,北极航线的真正意义,不在于它会不会一夜之间重塑世界航运,而在于它正在悄悄改变全球港航业对“第二条路”的理解。它已不是神话,但也远非主航道;它不是空想,但更不是万能;它能提供的是韧性与选择权,而不是立刻改写中国港口版图的捷径。
对中国沿海九个港口城市而言,最需要的不是情绪上的热,而是判断上的冷。越是面对一条带有战略想象力的航道,越要把船舶要求、海员危险、货物适配、成本代价和国家能力看得更清楚。读懂这一点,才是真正对北极负责,对城市负责,对国家港航战略负责。
(编辑:王玉杰)
京公网安备 11010602130064号 京ICP备18014261号-2 广播电视节目制作经营许可证:(京)字第16597号